Puskesmas Jurangombo
Beranda
Profil
Struktural
Artikel
Layanan
Konsultasi
Kunjungan Rumah
Pendaftaran Online
Masukan & Saran
Aduan
Login
Struktural
Puskesmas Jurangombo
Struktural
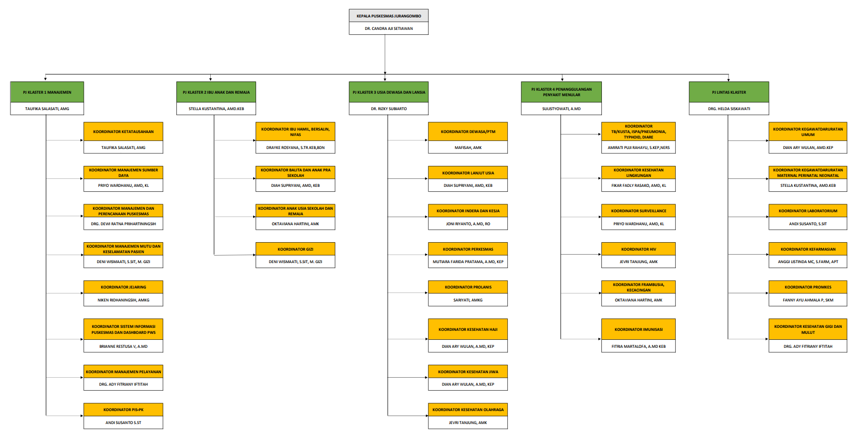
Struktur Organisasi Tata Kerja (SOTK) Puskesmas Jurangombo Tahun 2025